您的位置: 首页 > 政府信息公开 > 易门县政务服务管理局 > 综合信息
云南省人民政府办公厅关于印发《云南省“高效办成一件事” 2026年度第一批重点事项清单》的通知
索引号:2026009 来源:云南省人民政府网
发布时间:2026-02-28 17:17:36
修改时间: [
打印
]
云南省人民政府办公厅关于印发《云南省“高效办成一件事”
2026年度第一批重点事项清单》的通知
各州(市)人民政府,省直各委、办、厅、局:
《云南省“高效办成一件事”2026年度第一批重点事项清单》已经省人民政府同意,现印发给你们,请结合实际认真组织实施。
云南省人民政府办公厅
2026年1月29日
(此件公开发布)
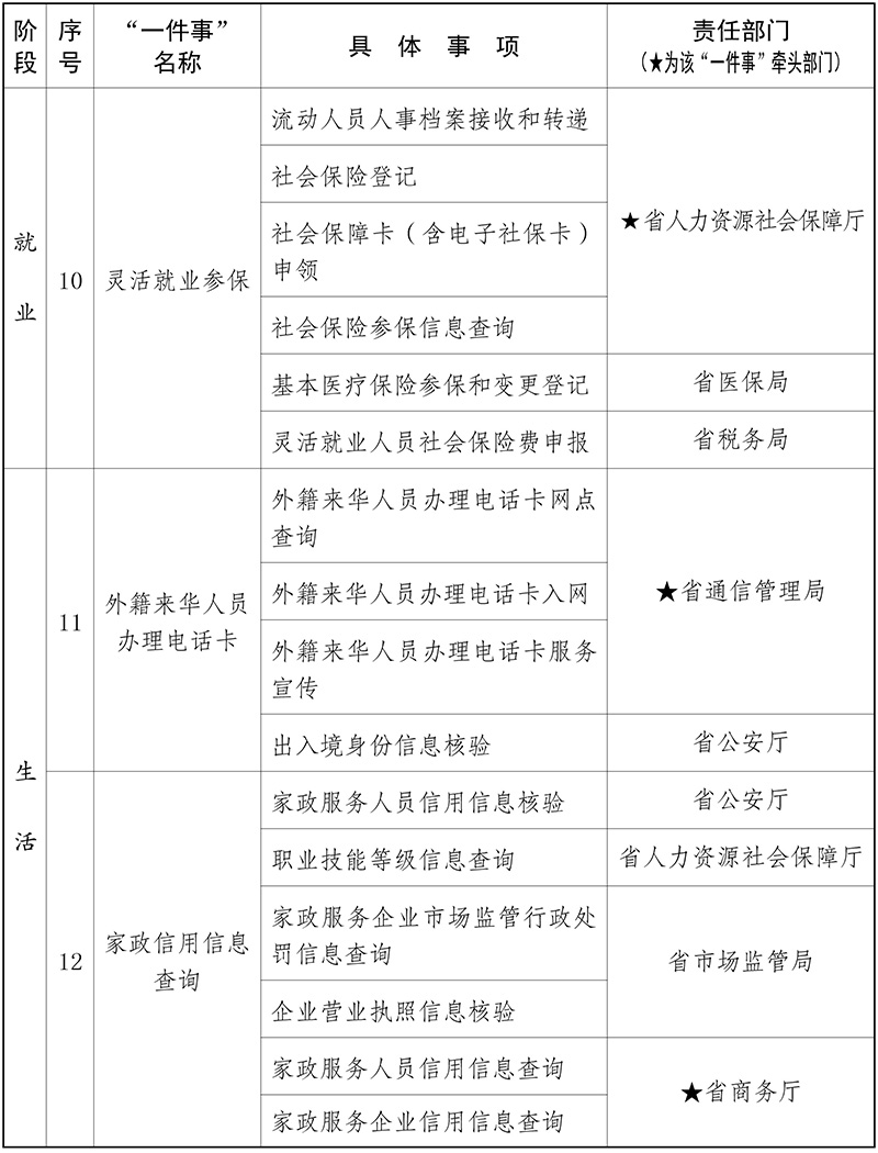
云南省“高效办成一件事”2026年度第一批重点事项清单






-
-
主办:易门县人民政府 网站地图
承办:易门县人民政府办公室
地址:云南省玉溪市易门县龙泉街道城山路1号 联系电话:0877—4963800
网站标识码:5304250010
备案号:滇ICP备17006964号
滇公网安备:53042502001040
网站支持IPv6 -